芯城品牌采购网 > 品牌资讯 > MCU

国产MCU5大热门系列齐亮相,覆盖全场景需求-芯城品牌采购网

国民技术中微半导极海小华半导体芯海科技五大厂商同步发力,推出多款高性能、高可靠MCU产品,覆盖工业控制、物联网、消费电子、储能等全场景,以硬核实力赋能下游产业升级。关于以上5个产品的更多信息,欢迎访问产品汇进一步了解。中微半导32位CMS32F040系列中微半导正式推出新一代CMS32F040系列32位MCU,以丰富片上资源、高度集成模拟外设及工业级可靠性为核心,为高端消费电子、智能家电、

芯城品牌采购网

4214

意法STM32MCU由华虹代工,本地规模量产交付-芯城品牌采购网

3月23日,意法半导体(ST)正式官宣重磅消息,由国内晶圆代工厂华虹宏力代工生产的STM32通用微控制器,现已实现中国本地制造并开启批量交付,首批代工晶圆已顺利发往国内客户,成为跨国半导体巨头深化中国供应链布局的关键里程碑。意法半导体明确规划,2026年将推动更多STM32产品系列实现本地量产,覆盖高性能、高安全以及入门级全品类微控制器,持续完善本土化供应体系,进一步贴近国内市场需求,提升供货效率

4月1日起调价!国产MCU大厂峰岹科技发布涨价函-芯城品牌采购网

国内核心MCU厂商峰岹科技正式对外发布涨价函,官宣旗下在售芯片产品即将迎来价格调整,引发国产电机驱动芯片赛道高度关注。峰岹科技在涨价函中明确说明,近期半导体行业整体产能供应持续紧张,现有产品定价已无法支撑后续产能稳定保障与正常交付履约。为稳固产能、保障下游客户稳定供货,公司经过多方审慎评估与内部决议,决定自2026年4月1日起,对旗下全系列在售产品实施价格调整,具体产品涨幅需对接公司销售人员进行一

芯城品牌采购网

14464

国民技术N32H49x系列MCU,赋能多领域精准控制-芯城品牌采购网

国民技术(NSING)正式推出N32H49x系列高性能MCU,搭载ARMCortex-M4F内核,以澎湃性能、全链路高可靠性,精准适配工业控制、储能管理、光通信、消防电力及消费电子等多领域需求,提供兼具强劲算力、高安全的芯片解决方案。该系列包含N32H492、N32H493、N32H497三个子系列,可全面匹配不同应用场景对性能、存储与接口的差异化需求,覆盖中高端MCU应用全场景。强劲性能,轻松驾

芯城品牌采购网

7616

TI披露自研NPU,两款AIMCU惊艳亮相-芯城品牌采购网

在德国举办的嵌入式站上,德州仪器(TI)正式发布两款具备边缘AI功能的新型微控制器(MCU)——MSPM0G5187和AM13Ex,进一步巩固其在嵌入式处理产品组合中全面落地边缘AI的核心布局,贴合当前边缘AI从概念回归实用工具的行业趋势。此次发布的两大亮点,是两款MCU均集成了TI自研TinyEngine神经处理单元(NPU)。这款专为MCU量身打造的硬件加速器,可高效优化深度学习推理操作,核心

芯城品牌采购网

10883

Microchip新增PIC32CMPL10MCU赋能多领域嵌入式应用升级-芯城品牌采购网

Microchip(微芯科技)正式推出PIC32CMPL10MCU系列,进一步扩充其Arm®Cortex®-M0+内核产品矩阵。这款低功耗器件支持5V运行,兼顾高性能、系统简洁性与成本效益,依托微芯数十年嵌入式应用技术积累,适配多场景落地需求。PIC32CMPL10MCU搭载丰富的独立于内核的外设(CIP),集成触摸功能、全套工具集及安全合规特性,覆盖工业控制、楼宇自动化、家用电器、电动工具及传感

芯城品牌采购网

20241

兆易创新GD32H7系列MCU强势扩容-芯城品牌采购网

1月22日,兆易创新(GigaDevice)正式官宣,新一代GD32H7系列超高性能MCU强势扩容,重磅推出两大核心系列——GD32H789/779超高性能通用MCU,以及集成EtherCAT®从站控制器的GD32H78E/77E超高实时性MCU。该系列产品依托Arm®Cortex®-M7内核,主频飙升至750MHz,搭配高速大容量内存架构及640KB可与CPU同频运行的紧耦合内存(TCM),实现

芯城品牌采购网

17587

国产MCU新突破!兆易创新产品获国际大奖-芯城品牌采购网

近日,全球电子产业的焦点汇聚于年度重磅奖项——全球电子成就奖(WorldElectronicsAchievementAwards)颁奖典礼。现场传来振奋消息:兆易创新(GigaDevice)GD32G5系列高性能微控制器(MCU)凭借顶尖性能与亮眼市场表现,成功斩获“年度微控制器/接口产品”奖,用权威认可印证了其在高端MCU领域的硬核实力。作为电子产业创新领域的标杆评选,全球电子成就奖以专业性、公

芯城品牌采购网

26537

极海APM32F035电机控制专用MCU无电解电容变频控制方案-芯城品牌采购网

随着智能冰箱对能效、寿命及成本控制的需求提升,无电解电容变频控制技术应用日益受关注。该技术用薄膜电容替代传统电解电容,能显著降本、延长寿命,且无需复杂有源PFC电路,即可抑制单相交流输入谐波电流,简化系统架构、提高可靠性。为满足冰箱压缩机“低谐波电流+高功率因数+低成本”需求,极海推出无电解电容变频控制参考方案:以1颗APM32F035电机控制专用MCU、3颗GHD1620T电机专用栅极驱动器为核

芯城品牌采购网

34577

MCU简介微控制单元(MicrocontrollerUnit;MCU),又称单片微型计算机(SingleChipMicrocomputer)或者单片机,是把中央处理器(CentralProcessUnit;CPU)的频率与规格做适当缩减,并将内存(memory)、计数器(Timer)、USB、A/D转换、UART、PLC、DMA等周边接口,甚至LCD驱动电路都整合在单一芯片上,形成芯片级的计算机,

芯城品牌采购网

32655

车载T-BOX中MCU和SoC通信方案(SPI通信方式)-芯城品牌采购网

在车载T-BOX中,MCU和SoC之间必然存在数据通信,本篇文章将分享一种基于SPI通信方式方案。SoC作为主机,MCU作为从机,配置模式如下所示:通信模式:模式0;通信速率:4.8Mbps;数据存储:小端模式;数据长度:每包256Byte。MCU和SoC物理连接如图所示:名词解析:MISO:主设备输入从设备输出;MOSI:主设备输出从设备输入;SCLK:时钟信号,主设备产生;CS:片选,主设备控

芯城品牌采购网

29567

如何利用MCU单片机嵌入式开发工具中的堆栈保护功能-芯城品牌采购网

在开发以MCU单片机为核心的嵌入式系统时,当软件程序将数据写入预设数据结构(通常为固定长度的缓冲区)以外的程序调用堆栈的存储地址范围时,就会产生堆栈。缓冲区溢出。这几乎肯定会破坏附近的数据,甚至改变返回函数。如果是故意的,这就是我们所知的堆栈粉碎。防止堆栈缓冲区溢出的一种方法是使用堆栈金丝雀,它的命名是因为它与在煤矿中使用金丝雀检测有毒气体相似。目前,在所有以IAREmbeddedWorkbenc

芯城品牌采购网

28410

做嵌入式软件的朋友们也不要太高估了自己,虽然大家可以把硬件秀起来,但是你拯救不了“无药可救”的硬件。不要一头扎到代码的调试中,而是更多的分析现场和一些可能性的问题,先排查一些更加常见且易查的硬件问题,此时此刻示波器得秀起来~1电源问题对于电源问题引起的死机,在这么多年软件调试过程了至少有碰到过10次左右,特别是一些经验不是特别丰富的软件工程师们在开发的过程中很少去质疑硬件问题,所以一言不合就从嵌入

芯城品牌采购网

24189

MCU单片机的3种破解技术-芯城品牌采购网

MCU单片机的安全级别正在逐步提高,一些公司甚至发行了安全性主控。这是一个很糟糕的现象,解释嵌入式领域的信息安全性和程序安全性越来越受大家的重视。然而,对于许多特定行业,如消费者电子产品、高成本通信模块、电源控制模块等,由于成本压力和更换速度问题,不也许采用更安全性的主控MCU,而很大一部分产品甚至还在采用51单片机。大家也许都明白,破译51单片机是一件非常容易的事情,但是为什么难,如何破译,也许

芯城品牌采购网

28038

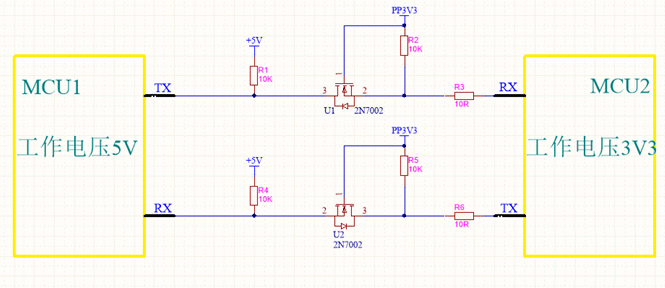
不同的电平信号的MCU如何进行串口通信?-芯城品牌采购网

该电路的核心在于电路中的MOS场效应管(2N7002)。他和三极管的功能很相似,可做开关使用,即可控制电路的通和断。不过比起三极管,MOS管有挺多优势,后面将会详细讲起。下图是MOS管实物3D图和电路图。简单的讲,要让他当做开关,只要让Vgs(导通电压)达到一定值,引脚D、S就会导通,Vgs没有达到这个值就截止。那么如何将2N7002应用到上面电路中呢,又起着什么作用呢?下面我们来分析一下。如果沿

芯城品牌采购网

27937

STM32MCU如何通过ADC模拟来实现看门狗掉电保存-芯城品牌采购网

STM32系列MCU单片机芯片很多时候我们需要将程序中的一些参数、数据等存储在EEPROM或者Flash中,达到掉电保存的目的。但有些情况下,程序需要频繁的修改这些参数,如果每次修改参数都进行一次保存,那将大大降低存储器的寿命。尤其是单片机内部Flash,以STM32F030K6T6为例的MCU芯片,擦写寿命只有1000次。当然,这是最小值,实际可能比这个多,但也是有风险。因此,最好的办法就是在程

芯城品牌采购网

27645

TI教你解决MCU单片机800V电动汽车EV牵引逆变器常见设计挑战的三种方式-芯城品牌采购网

解决MCU单片机800V电动汽车EV牵引逆变器常见设计挑战的三种方式在电动汽车(EV)牵引逆变器是电动汽车的核心。它将高压电池的直流电转换为多相(通常为三相)交流电以驱动牵引电机,并控制制动产生的能量再生。电动汽车电子产品正在从400V转向800V架构,这有望实现:快速充电–在相同的电流下提供双倍的功率。通过利用碳化硅(SiC)提高效率和功率密度。通过使用更细的电缆减少相同额定功率下800V电压所

芯城品牌采购网

28179

11月25日,英飞凌和台积电宣布,两家公司正准备将台积电的电阻式RAM(RRAM)非易失性存储器(NVM)技术引入英飞凌的下一代AURIX™微控制器(MCU),并将在台积电的28纳米节点上制造。自第一个发动机管理系统问世以来,嵌入式闪存微控制器一直是汽车电子控制单元(ECU)的主要构建块。目前,市场上大多数MCU系列都基于嵌入式闪存技术(eFlash)技术。而RRAM是嵌入式存储器的下一步,可以进

芯城品牌采购网

28303

MCU和CPU有什么区别?-芯城品牌采购网

一、指代不同1、CPU:作为计算机系统的运算和控制核心,是信息处理、程序运行的最终执行单元。2、MCU:又称单片微型计算机或者单片机,是把中央处理器的频率与规格做适当缩减,并将内存(memory)、计数器(Timer)、USB、A/D转换、UART、PLC、DMA等周边接口,甚至LCD驱动电路都整合在单一芯片上,形成芯片级的计算机。二、功能不同1、CPU:功能主要是解释计算机指令以及处理计算机软件

芯城品牌采购网

27431

2022年9月20日,北京——业界领先的半导体器件供应商兆易创新GigaDevICe(股票代码603986)发布首款基于Cortex®-M33内核的GD32A503系列车规级微控制器,正式进入车规级MCU市场。全新MCU采用先进的车规级工艺平台,遵循车规级设计理念和生产标准,符合车用高可靠性和稳定性要求。该系列产品以均衡的处理性能、丰富的外设接口和增强的安全等级,为车身控制、车用照明、智能座舱、辅

芯城品牌采购网

28110

航顺32位主控MCUHK32F030R8T6在康佳指纹锁上的应用-芯城品牌采购网

智能化的产品这几年开始不断的兴起,从智能手机,到智能手表再到现在的智能家居。生活方式改变的同时,生活质量也在不断的提高。说到智能家居,那就不得不提智能门锁了,海尔、大华、中兴、创维、美的、正泰等各行各业的巨头们都纷纷进入了智能锁行业,可见市场是多么的火热。在众多品牌都开始涉及的时候,康佳也上线智能门锁。查IC商城今天主要介绍航顺HK32F030R8T6在康佳指纹锁上的应用,一起来了解下。HK32F

芯城品牌采购网

25936

天气恶劣致美光DRAM工厂停电、瑞萨MCU厂停工-芯城品牌采购网

近日,日本今年第4号台风“艾利”在日本长崎县佐世保市附近登陆,影响了多家日本半导体工厂的生产和运营。美光日本厂停电,预估受影响产能规模有限昨天,美光披露,其位于日本广岛的DRAM制造厂于2022年7月8日突发停电,目前正在评估对近期供应的影响。据TrendForce集邦咨询的最新研报,美光此次突发停电预估受影响产能规模有限。TrendForce指出,以全球产能来看,该厂投片占比则约7%。主要投产制

芯城品牌采购网

29507